全球跨境支付服务行业丨洞察报告
核心摘要:
全球跨境电商市场持续扩大,货物贸易占比稳步提升,中国跨境电商市场稳居全球跨境电商主力,出口导向格局持续强化。全球跨境支付市场已进入实时支付、稳定币与数字货币时代,市场规模稳步扩张,小额高频场景正推动结构重塑。在这样的背景下,跨境第三方支付服务价值得到突显,其中,中国跨境出口第三方收款服务市场快速扩容。本文重点梳理全球及中国跨境第三方收款服务市场发展情况与竞争格局,阐述服务商在本地化服务、安全稳定性、场景定制化等方面的关键竞争力,并挖掘当前市场发展机遇。

全球跨境贸易市场宏观数据
全球跨境贸易持续扩张,服务驱动趋势增强,新兴经济体引领增长
2020年至2024年,全球进出口贸易总体呈现稳步回升态势,并逐步迈入结构优化阶段。在总量增速趋缓的背景下,服务贸易持续展现出更强劲的增长势头,成为驱动全球贸易扩张的核心力量。这反映出全球产业结构正加速由传统制造导向,向数字服务、知识产权以及金融与科技服务等领域转型。与此同时,全球区域表现显著分化,亚洲和大洋洲等新兴经济体在全球贸易中的地位持续提升。相比之下,发达经济体在2024年则整体陷入低速甚至零增长的困境。全球贸易重心正加快向发展中经济体转移,服务化、数字化和区域合作将共同推动新一轮全球贸易格局重塑。值得关注的是,受美国加征关税与全球经济不确定性影响,世界贸易组织(WTO)于2025年4月将今年全球商品贸易额增幅从年初预期的+2.7 %调整为−0.2 %,反映出全球贸易面临的系统性风险持续上升。


中国跨境贸易市场规模
中国进出口贸易稳健,多元化出口市场促进贸易升级
2020至2024年,中国货物和服务进出口贸易总额实现约8%的年均复合增长率,体现出强大的产业韧性和政策调控能力。尽管全球贸易环境复杂多变,中国依托“双循环”新发展格局,积极推进贸易结构优化和产业链供应链现代化,占全球贸易比例稳定在11%左右。2024年中国出口市场呈现明显多元化,亚洲市场受益于区域经济一体化和自由贸易协定持续扩大,欧洲和北美作为传统出口重点,尽管中美双边经贸关系面临摩擦,但贸易规模依然保持韧性,而拉美和非洲等新兴市场快速增长,反映出“一带一路”倡议的深入推进和中国全球贸易网络的拓展。随着数字经济、绿色转型等新兴产业发展,中国对外贸易正加快结构升级与质量提升步伐,未来有望实现更高质量、更均衡且可持续的发展格局。


全球跨境电商市场数据
全球跨境电商市场持续扩大,货物贸易占比稳步提升,推动全球贸易数字化转型
2020至2024年,全球跨境电商市场规模持续扩张,年均复合增长率达17%。尽管受疫情、供应链紧张与地缘政治不确定性等影响增速放缓,但行业整体仍呈上行趋势,显示出强大的结构性增长动力。从占比看,跨境电商在全球货物进出口总额中的权重持续上升,加速推动传统贸易向数字化、平台化转型。跨境电商增长不仅源于消费者对高性价比和多样化商品的持续需求,还得益于供应链的柔性化升级和数字平台能力的提升。社交电商快速崛起,内容导购、短视频带货等模式加速渗透跨境场景,正在重塑用户获取路径和决策链条。数字化通关与跨境支付便利化也不断降低交易壁垒,多个国家推动区域一体化支付体系建设,显著提升了跨境交易的效率与用户体验。展望未来,随着平台出海战略的深化、海外仓布局和智能履约体系的完善,跨境电商将持续引领全球贸易的数字化演进。


中国跨境电商市场规模
中国跨境电商市场持续扩张,稳居全球跨境电商主力,出口导向格局持续强化
2020年至2024年,中国跨境电商保持稳中有进,年均复合增长率约为15%,全球份额维持在50%以上,凸显其在全球电商供应体系中的关键地位。从进出口结构来看,出口端以17%的年均复合增长率持续主导增长格局,成为稳外贸、促结构优化的重要力量。相比之下,进口端增速相对平稳,年均复合增长率约10%,聚焦功能性、健康消费与新兴品牌的引入。2025年以来,中美贸易摩擦仍对行业构成挑战,美国取消低货值小包免税优惠并对部分商品加征关税,但双边贸易对话和部分关税的阶段性回调,为跨境电商企业提供了调整空间。面对复杂外部环境,中国跨境电商正加速推进供应链数字化、海外本地化运营及品牌建设,提升全球价值链中的控制力和竞争力,推动行业从规模扩张向高质量发展转型。


主要经济体跨境支付监管政策
全球跨境支付监管框架加速演进,风险防控与创新发展的动态平衡
跨境支付监管正从单一合规监管向综合、多部门协同的治理模式转变,强调与数据安全、金融科技和外汇管理等领域的深度融合。各国陆续出台《支付服务法》等一系列法规,严控反洗钱(AML)、反恐怖融资(CFT)和客户身份识别(KYC)等风险,促进多部门协作以应对新兴风险。监管体系趋于模块化和场景驱动,覆盖传统跨境支付、数字资产、稳定币及加密资产等多元支付形态。监管机构积极引入实时风控和监管科技工具,提升动态风险识别和管理能力。在推动支付基础设施现代化和互操作性的同时,各方努力保持制度的灵活性和适应性,确保金融稳定与创新发展并重,助力数字经济的可持续增长。

全球跨境支付行业发展历程
全球支付体系演进:从传统代理行到数字化跨境支付的加速转型

全球跨境支付行业产业链图谱

全球跨境支付市场规模及预测
全球跨境支付稳定扩张,面向个人的跨境支付增速亮眼,小额高频场景正推动结构重塑
2020至2024年,全球跨境支付市场保持稳健增长,总规模由约141.1万亿美元增长至近194.6万亿美元。其中企业对企业作为传统主力,仍占据90%以上份额,但其增速趋于平稳。相比之下,以个人为参与方(包括个人对企业、企业对个人及个人对个人)的跨境支付快速崛起,受益于全球电商、内容平台及数字服务的出海扩张,复合增速均超过30%,市场份额持续提升。未来,跨境支付增长的核心动力将转向满足消费者多样化、小额高频支付需求,这得益于海外支付基础设施的持续升级、跨境合规环境优化以及本地化支付方案的广泛应用。预计到2029年,面向个人的跨境支付规模将大幅提升,助推跨境支付行业向以消费者为中心的多元化生态迈进,开启数字跨境支付的新阶段。


跨境第三方支付的服务价值
在众多注重效率、生态、成本的跨境商户中第三方支付的服务价值得到突显
跨境第三方支付服务商作为近年高速增长的跨境支付方式,在众多维度体现出其价值。特别对于存在大量高频高时效性交易需求的跨境电商卖家来说,第三方支付服务商在操作体验、到账速度、币种支持、增值服务方面都相较传统渠道占优。对于注重稳定安全或涉及高风险及合规敏感业务的跨境业务来说,传统渠道会更加稳妥。

全球跨境第三方支付服务典型商业模式
第三方跨境支付按资金流方向归纳为两种主流商业模式
跨境第三方支付存在多种商业模式。为便于理解,我们从中国境内商家视角,将主流情形归纳为两种第三方跨境支付的商业模式进行分析。一种为通常适用于入驻亚马逊等电商平台或自建独立站出海的境内商户向全球买家收款的情形,即“跨境收款”;另一种为通常适用于支付物流、广告等海外服务商费用,即“跨境付款”。

全球跨境第三方收款服务市场规模及预测
全球化扩张驱动收款服务持续增长,跨境第三方收款服务市场有望达万亿美元
随着跨境贸易主体趋于多元化,从传统出口企业延伸至中小商户、平台卖家、自由职业者等多类型参与者,对灵活、高效、合规的跨境收款服务需求日益旺盛。与此同时,数字化交易场景快速扩展,海外本地结算方式愈加复杂,推动第三方服务商在账户网络、资金结算、汇兑撮合与合规管理等维度持续深化能力建设。受益于跨境经济对第三方支付的接受度提升、支付链条中间环节的价值深化,全球跨境第三方收款服务市场预计将持续增长,市场规模由2024年的近6000亿美元扩大至2029年的超10000亿美元,成为全球跨境经济贸易基础设施的重要组成部分。

中国跨境出口第三方收款服务市场规模及预测
中国出海生态深化驱动支付价值链重构和支付服务市场快速扩容
中国跨境出口企业出海形态涵盖平台电商、自营独立站、海外本地化运营团队等多种模式,催生对多币种账户管理、合规结汇、资金调配等收款环节提出更高要求。第三方收款服务作为连接境外买家与中国卖家之间资金流转的关键中介,在提升资金清结算效率、合规透明度及运营灵活性方面发挥重要作用。伴随监管体系逐步完善、服务供给持续优化,该市场正从早期的替代性需求转向出海链条中的基础设施角色。预计未来中国出海主体在全球市场渗透率持续提升,将进一步推动收款服务市场稳健增长,并在人民币跨境使用、境外本地结算能力建设等方面发挥带动效应。

全球及中国跨境第三方收款服务市场集中度
头部第三方支付服务商优势扩大,市场集中度持续提升
跨境第三方收款服务市场呈现显著的集中化发展态势,头部厂商通过构建全球化服务网络、加强牌照能力、深化场景理解、服务边界持续扩大竞争优势。从全球范围看,领先企业依托技术壁垒和规模效应,在支付效率、资金安全和本地化服务等方面形成差异化优势,推动市场份额持续向头部集中。中国市场尤为明显,头部服务商在中国持有相应支付牌照开展经营,且凭借对跨境电商生态的深度理解和本土化运营经验建立起较高门槛。这种集中化趋势反映出行业已进入成熟发展阶段,随着监管要求趋严和客户需求升级,技术实力薄弱、服务单一的中小厂商将面临更大生存压力,市场格局或将进一步向头部倾斜,形成更加稳定的竞争生态。

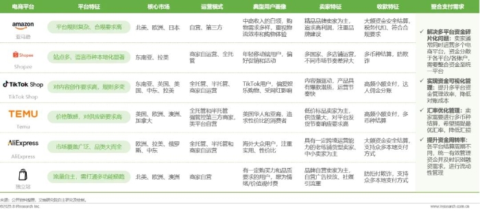
跨境第三方支付服务品牌关键竞争力分析
产品灵活可组合性和场景定制化能力
在全球贸易数字化进程不断深化的背景下,支付服务商的模块化架构能力与场景化解决方案正成为重要的竞争壁垒。领先机构通过构建模块化技术中台,将传统支付链路解耦为可自由组合的功能组件,依托标准化API接口实现收款、清算、外汇等服务的弹性组合。在垂直领域,头部服务商通过行业洞察,将支付能力与特定业务流程深度融合,这种“技术弹性+场景洞察”的组合优势,正在推动支付服务从基础设施向业务赋能伙伴的转型,为出海企业创造更大的协同价值。

汇兑能力与外汇成本控制能力
第三方跨境支付机构通过多币种支持、汇率锁定、本地统一结算、统一汇率平台等手段和工具,实质性降低了卖家的外汇成本,提升了交易信心。而传统银行缺乏这种灵活性和规模经济,导致成本结构的柔韧性有限。在全球供应链利润和汇率稳定性被进一步挑战的今天,如何精进该等能力也成为跨境第三方支付服务商进一步形成差异化竞争的关键。

战略合作资源与生态整合能力
对于跨境支付服务商来说,生态资源和强绑定合作伙伴的重要性,体现在它们能直接带来“客户获取能力”、“提升留存粘性”、“打开金融增值空间”以及“夯实品牌信用背书”。跨境支付的本质不是“工具”,而是“平台入口 + 数据基础 + 金融中台”,而这些都离不开生态的深度整合。


电商平台多元化推动多渠道整合支付需求
跨境出海企业渠道布局多元化趋势明显,注重精细化运营和管理效率提升,多渠道的整合支付需求凸显

在新兴市场和小众币种地区的版图扩张
新兴市场机遇与风险并存,对支付服务商的本地支付能力提出更高要求
中国跨境电商区域版图扩展至东南亚、拉美、中东及非洲等新兴市场和小众币种地区,当地电商、社媒、数字支付发展迅猛,带动跨境支付需求进一步增长。新兴市场机遇与风险并存,存在基建、政策、文化等多重考验,对支付服务商的本地支付能力提出更高要求。

新兴市场中,重点关注新加坡、印尼、泰国、巴西、墨西哥、沙特、阿联酋、尼日利亚、南非等国。

支付与增值服务一体化
一体化解决方案是服务商的重要价值延伸,通过一键开店、税务合规等增值服务,帮助降低商家运营门槛
跨境支付服务商是跨境贸易生态的重要参与者之一,通过提供刚需的收款和支付服务,与跨境商家建立深入连接,培养商家信任度并发现其真实需求及痛点。跨境支付服务商通过纵向深化及横向拓展延伸出一系列增值服务,全链路赋能跨境商家全成长周期。从帮助新进入的商家一键开店、实现0到1快速搭建,伴随着商家的规模成长与渠道扩张,提供外汇、税务、资金管理、融资、VCC等相关服务,直至陪伴其成长为大型头部商家,服务商提供选品、营销、ERP系统对接等一站式衍生服务。

责任编辑:方杰
免责声明:
中国电子银行网发布的专栏、投稿以及征文相关文章,其文字、图片、视频均来源于作者投稿或转载自相关作品方;如涉及未经许可使用作品的问题,请您优先联系我们(联系邮箱:cebnet@cfca.com.cn,电话:400-880-9888),我们会第一时间核实,谢谢配合。




