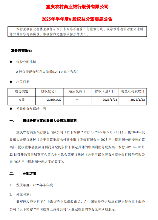
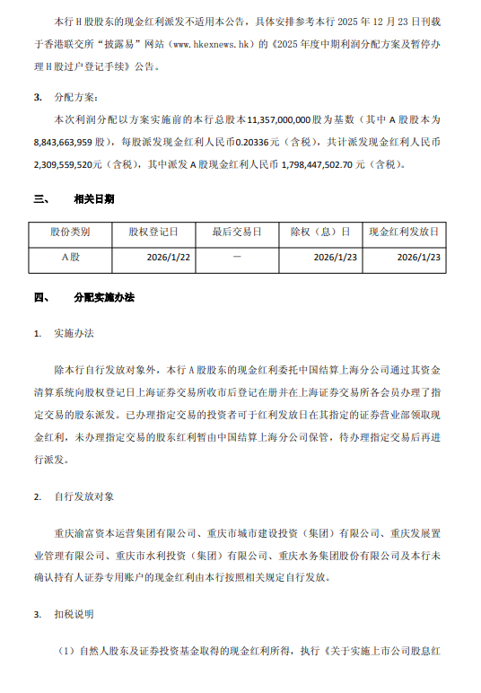
1月14日,渝农商行发布2025年半年度A股权益分派实施公告称,将以总股本113.57亿股(A股88.44亿股)为基数,每股派现金红利0.20336元(含税),共派23.10亿元(含税),其中A股派17.98亿元(含税)。股权登记日为2026年1月22日,除权(息)日和现金红利发放日为1月23日。



责任编辑:陈爱
免责声明:
中国电子银行网发布的专栏、投稿以及征文相关文章,其文字、图片、视频均来源于作者投稿或转载自相关作品方;如涉及未经许可使用作品的问题,请您优先联系我们(联系邮箱:cebnet@cfca.com.cn,电话:400-880-9888),我们会第一时间核实,谢谢配合。




