在移动化、智能化的今天,我们不难发现在锁屏状态下或未开启任何APP时,手机电量、手机流量就已在不知不觉中消耗。随着手机银行APP功能的不断丰富,在内存占用及流量消耗等性能指标方面也呈现出行业增强趋势,尤其是行业平均流量,安卓端平均消耗较去年增长6倍。
为持续跟踪和检测手机银行APP的兼容性和易用性等方面的表现,为行业发展提供有益参考,CFCA兼容和性能测试平台对全国性商业银行手机银行客户端进行测试。经测试发现,18家全国性商业银行个人手机银行APP安卓和鸿蒙系统整体兼容性表现良好,IOS客户端多数银行在当前主流手机适配测试均通过,但在小部分机型中出现多家银行APP不兼容的现象。
对比近两年安卓系统性能数据,不难看出18家全国性商业银行个人手机银行APP除兼容性、CPU占用率和平均页面响应用时有所提升外,用户体验用时、内存占用、流量消耗和耗电量指标明显不如去年。而18家全国性商业银行个人手机银行响应耗时数据优化明显,多数银行页面加载及响应用时已经做到无感,这对提升手机银行用户体验有着较为积极的意义。
安卓系统:

(由于测试机型和APP版本不同,因此以上数据仅作为参考)
IOS系统:

(由于测试机型和APP版本不同,因此以上数据仅作为参考)
兼容性测试
安卓、鸿蒙系统通过率100% VS IOS 系统通过率28%
在测试的100台安卓端设备里,整体兼容性表现良好,全部可以正常安装、运行、卸载,且没有明显UI问题;在Harmony OS 2.0.0系统中18家全国性商业银行个人手机银行APP全部运行顺畅,全部支持操作系统国产化。在测试安卓12 BETA版的适配性时,仅5家银行未发现任何兼容性问题,高达72%的手机银行在安卓客户端还存在明显兼容性问题,需尽快适配。

在IOS客户端中,18家全国性商业银行个人手机银行 APP在20台IPHONE设备中,仅有5家银行未发现明显兼容性问题,可以正常安装、运行、卸载,整体兼容性表现较差,有13家银行存在明显UI问题,如显示不完整、文字遮挡、内容重叠等问题。

性能测试
全国性银行应用启动用户体验用时银行间差距最小
根据用户最佳体验原则,在今年测试的18家全国性商业银行个人手机银行中,有94%的手机银行APP启动后5秒内完成所有加载达到用户可操作首页面体验最佳标准,仅有1家银行未满足该原则。其中,Android端全部银行APP启动时间均小于5秒,IOS端仅有1家银行APP启动时间大于5秒。
在安卓客户端,18家全国性商业银行个人手机银行启动用户体验时间分布在1.79秒到4.62秒之间,差别较大,平均为2.74秒,用时较去年明显增长,中位数为2.52秒,最大为4.62秒。其中,华夏银行手机银行APP启动用户体验时间最短,从用户点击APP图标到可操作的首页面完全加载完成仅用时1.79秒。

在IOS客户端,18家全国性商业银行个人手机银行启动用户体验时间分布在0.62秒到5.36秒之间,平均为1.89秒,较去年近3秒有较大提升,中位数为1.59秒,最大为5.36秒。其中,平安银行APP启动用户体验耗时最短,从用户点击APP图标到可操作的首页面完全加载完成用时为0.62秒。

全国性银行APP CPU占用率明显优于城商行
18家全国性商业银行个人手机银行安卓和IOS客户端APP CPU占用率均在12%以内,CPU太高会导致使用发烫和耗电,在非WiFi环境下功耗要更大,直接影响用户使用感。在安卓客户端,APP 运行时的CPU占用率在0.023%到11.763%不等,平均占用为4.85%,中位数为4.85%,最高占用为11.763%。其中,工行手机银行APP CPU占用率最低,运行时平均占用仅为0.023%。

在IOS客户端,手机银行APP运行时的CPU占用率在1.74%到4.16%不等,银行间差距较小,平均占用为2.79 %,中位数为2.75 %,最高占用为4.16%。其中,CPU占用率最低为中信银行手机银行APP,运行时平均占用达1.74%。

内存占用各行差距逐渐缩小 行业数据呈现逐年上升趋势
18家全国性商业银行个人手机银行APP在安卓客户端内存占用存在一定差距,差距最大约为6倍。各行差距呈现逐年缩小的态势,内存占用差距也可体现出不同银行APP对于内存优化的优劣,但行业平均内存占用呈现逐年加大的趋势。而内存过大会导致应用闪退,对于用户来说将直接影响体验满意度,需要警惕。而在IOS客户端的内存占用,各家银行APP基本处于统一水平,平均在31MB左右,所有银行APP运行均可顺畅运行且不会对设备造成较大资源占用。

在安卓客户端,18家全国性商业银行个人手机银行APP 运行时内存占用是110.32MB到680.79MB不等,平均占用为307.71MB,中位数为313.00MB,最高占用为680.79MB。其中,最低内存占用为浙商银行手机银行,运行时平均占用110.32MB。
在IOS客户端,18家全国性商业银行个人手机银行APP 运行时的内存占用是29.76MB到33.21MB不等,差距较小,平均占用为31.44MB,中位数为31.28MB,最高占用为33.21MB。其中,最低内存占用为建设银行手机银行APP,运行时平均占用29.76MB。

安卓端平均流量消耗较去年增长6倍
18家全国性商业银行个人手机银行安卓和IOS客户端APP网络流量普遍在可接受范围内,随着视频功能的增强,流量消耗与去年同期数据对比明显提升,银行间差距逐渐拉大。在安卓客户端,手机银行APP运行时2分钟随机点击消耗总流量是1.09KB到904.77KB不等,平均消耗217.18KB,中位数为158.89KB,最高为904.77KB。其中,光大银行手机银行APP流量消耗最低,运行时流量消耗仅为1.09KB。

在IOS客户端,18家全国性商业银行个人手机银行APP 运行时2分钟随机点击消耗总流量719KB到2355KB不等,银行间最大差距可达3倍,平均消耗1462.39KB,较去年流量消耗增长一倍,中位数为1571KB,最高为2355KB。其中,最低流量消耗为工商银行手机银行APP,运行消耗流量仅为719KB。

平均耗电量较去年基本持平
18家全国性商业银行个人手机银行安卓和IOS客户端APP电量消耗均在可接受范围内,平均耗电量与去年基本持平。其中,安卓客户端APP 运行时2分钟随机点击消耗总电量1.55毫安到22.2毫安不等,平均消耗6.48毫安,较去年有小幅增长,中位数为4.10毫安,最高消耗为22.2毫安。最低电量消耗为恒丰银行手机银行APP,运行消耗仅为1.55毫安。

IOS客户端APP 运行时2分钟随机点击消耗总电量36.02毫安到41.86毫安不等,平均消耗38.55毫安,中位数为38.17毫安,最高消耗为41.86毫安。最低电量消耗为建设银行和华夏银行手机银行APP,运行消耗36.02毫安。

其他测试
各行APP平均页面响应时间均在1秒以内 行业用时减半
18家全国性商业银行个人手机银行在安卓和IOS客户端APP页面的平均响应时间较快,较去年用时减半。安卓客户端,手机银行APP“账户”、“理财产品”、“缴费”、“转账”和“我的页面”平均响应时间从0.3秒到0.682秒不等,平均为0.42秒,中位数为0.41秒,最慢为0.682秒。其中,响应时间最短的是邮储银行手机银行APP,仅为0.3秒。

在IOS客户端,手机银行APP在“我的账户”、“转账”、“理财”、“信用卡”和“生活页面”的平均响应时间从0.41秒到0.90秒不等,平均为0.64秒,较去年提速近1倍,中位数为0.61秒。其中,平均响应时间最短的是浦发银行手机银行APP,为0.41秒。

测试说明
本次测试包含18家全国性商业银行的个人手机银行安卓和IOS手机客户端,包括了(银行顺序随机排布)
中国工商银行、中国农业银行、中国银行、中国建设银行、交通银行、中国邮政储蓄银行、中信银行、中国光大银行、华夏银行、中国民生银行、招商银行、兴业银行、广发银行、平安银行、上海浦东发展银行、恒丰银行、浙商银行、渤海银行
测试APP的版本截止于2021年7月2日,各个银行官网的下载版本。详细如下:
安卓客户端(版本列表随机排布):

IOS客户端(版本列表随机排布):

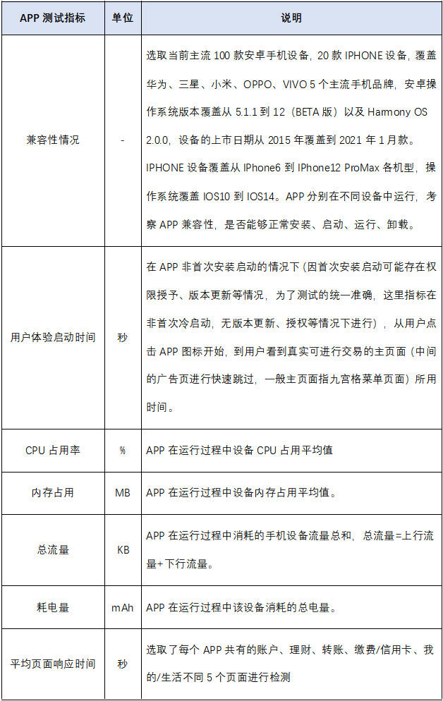
本次测试共分为APP兼容性测试、性能测试、其他测试三大方面,共7个指标。包括主流手机设备兼容情况、APP用户体验启动时间、CPU占用率、网络流量、内存占用、电量消耗、5个典型页面的响应时间。
具体指标解释如下:

兼容性测试情况覆盖了100款主流安卓手机、20款IPHONE手机进行。本次测试使用性能测试环境安卓端为华为P40 PRO,安卓系统版本10,IOS端为iPhone 11 Pro Max IOS系统版本为13.3.1。网络环境为CFCA测试WIFI(中国电信网络)连接。测试过程中系统无其他APP后台运行,被测试银行手机银行APP在无其他APP干扰情况下冷启动开始测试,测试过程采取随机测试,测试时长大约2到3分钟。
本次测试兼容性情况使用设备分布情况如下:
安卓客户端:




IOS客户端:




责任编辑:方杰
免责声明:
中国电子银行网发布的专栏、投稿以及征文相关文章,其文字、图片、视频均来源于作者投稿或转载自相关作品方;如涉及未经许可使用作品的问题,请您优先联系我们(联系邮箱:cebnet@cfca.com.cn,电话:400-880-9888),我们会第一时间核实,谢谢配合。




