1 招行的三个时代,转型接力赛跑
自2002年上市以来,招行最值得称道的莫过于三次重要的战略转型。我们认为,在我国商业银行从起步到壮大的二十多年里,招行从诞生于当年还是贫瘠之地——深圳的一家股份制银行,逐渐脱胎为“零售之王”,成为在诸多经营指标上笑傲群雄的全国性零售银行,离不开历任和在任的三位行长对零售战略的洞察与坚持。

1.1 王世祯:赋予招行初始零售基因
招商银行由招商局创立于1987年,是我国第一家股份制银行,其诞生初期就具备“敢为人先、勇于创新”的蛇口精神。由于不具备国有行和部分股份行的强大股东背景,在蛇口精神的激励下,招行锐意革新、凭服务立行。
“一卡通”——招行零售业务的起点。在上世纪 90 年代,国内多数银行尚未联网,要实现全国范围内的通存通兑几乎是天方夜谭。1995 年,时任招行行长王世桢带领招行在国内率先推出了“一卡通”业务。“一卡通”是招行最初的零售基因,这为其日后零售业绩的腾飞、私人银行初始高净值客户的积累奠定了十分深厚的基础。
1.2 马蔚华:两次转型奠定零售根基
注重IT建设,优化客户体验。1999 年,马蔚华接任招行行长,上任后立即全面启动招行网上银行的建设。1999 年 11 月,经中国人民银行正式批准,招行成为国内首家在线金融服务的商业银行,并被中央电视台列为 1999 年中国互联网十件大事之一。借助科技的力量开辟全国性市场,招行网银的开通成为其零售业务起飞的原点。
两次转型,奠定零售根基。马蔚华在任期间,始终坚定招行零售银行的战略定位,避免了招行在摇摆中错失良机。2004 年前,国内宏观经济发展势头迅猛,银行对公业务业竞争激烈,缺乏先天资源优势的招 行只能在夹缝中求生存。2004 年,马蔚华提出招行“一次转型”,表明招行要大力发展零售业务。在零售业务无人问津的年代,将其作为主要发展方向,马蔚华的远见与魄力可见一斑。2010 年,在意识到过去依靠大规模资本消耗、赚取利差等方式实现的盈利增长难以为继之 后,在马蔚华的带领下,招行又开始执行以降低资本消耗、提高贷款定价、控制财务成本等目标为中心的“二次转型”。
在马蔚华掌舵招行的 14 年里,招行逐渐从一个只有 9 家分行、200 个 网点和几千名员工的区域性银行,成长为网点遍布全国、家喻户晓的 股份行,并以一家股份行的网点和资产规模,做到了可比肩大行的高 存款占比和低负债成本。
1.3 田惠宇:从“轻型银行”到 Fintech
借助“一体两翼”,打造“轻型银行”。2013 年,田惠宇接任招行行长, 继续深耕零售业务。自 2012 年起,国内宏观经济出现风险暴露、银行 资产质量恶化的形势。2014 年,在田惠宇行长的带领下,招行提出了 全新的“一体两翼”战略,即以零售业务为主体,对公和同业业务为 两翼,并依托零售业务基础向“轻型银行”转型,逐渐摆脱宏观经济 周期对银行业绩和经营的影响。在此战略推进下,截至 1H19,招行零 售业务营收占比 54.48%、税前利润占比 59.84%;零售贷款占比从 2013 年的 36% 提高至 1H18 的 50% 。
拥抱 Fintech,业务如虎添翼。面对“轻型银行”战略转型以来的成效, 招行没有停止脚步,而是心向未来。2016 年,招行首次在年报中提及 金融科技,提出必须举全行“洪荒之力”,推进金融科技战略,并在 17 年报中提出要做“金融科技银行”,将税前利润的 1% 计提为金融科 技创新基金 ,18 年继续扩大到营业收入的 1%,通过 Fintech 实现零 售客户的非线性增长。招商银行、掌上生活 两个 App 已成为招行重 量级的移动互联流量入口,月活占比分别达 53%和 48.9%,用户活跃 度远超国有行。
招行零售业务的成功离不开在三位行长带领下的数次转型,这也能帮 助我们结构招行零售基因。我们将从前往后逐一复盘招行转型史,探 究招行零售优势从何而来;接下来,拆解招行“轻型银行”转型下半 场——向“金融科技”银行转型的战略,探究招行零售业务优势能否 持续、又走向何方。这两个问题决定了招行估值水平。
2 复盘战略历史:零售优势从何而来?
通过梳理上市银行战略定位,我们发现:1)将零售业务上升至战略高 度的银行并不只有招行,但从战略提出的时间来看,招行是最早提出 向零售转型的;2)从零售的地位来看,招行是唯一一家将零售业务作 为战略主体的银行。正确的战略、先发的优势和一以贯之的执行力造 就了招行 A 股市值前 10、股份制银行最高市值的传奇。
2.1 早起步+好产品,造就先发优势
从借记卡开始积攒零售家底。招行在零售业务上的先发优势,起源于其早期明星产品“一卡通”和“一网通”在负债端积累的零售客户。 到后期,庞大的零售客群为招行提高活期存款占比,压低负债端成本 构筑了宽阔的护城河。
“一卡通”具备先发优势,但护城河不够宽。1995 年 7 月,招行推 出借记卡“一卡通”。“一卡通”具备“方便、便携、灵活”等特点, 一经推出便大受市场欢迎,取代存折成为趋势。在借记卡还是一片处 女地时,招行开始迅速攻城略地,发卡量同比增速保持在 50%以上, 2003 年市占率达 4.7%。
国有行发力借记卡,招行发展空间受挤压。2006 年,随着国有行凭借 众多的网点数量开始发力借记卡业务,招行“一卡通”增速回落至 3%~4%,市占率降至 2%附近。这说明,尽管招行具备借记卡业务的先 发优势,但护城河并不宽阔,在国内银行业同质竞争严重、国有行网 点数量众多的背景下,招行在零售业务中突围靠的不仅仅是先发优势, 还需要后续好的零售产品和服务接力。
零售客群忠诚度高,成为招行低计息负债成本的秘诀。尽管在国有行 借记卡业务的冲击下,“一卡通”增速和市占率回落,但招行零售客户 忠诚度高,12H1 卡均余额破万;至 19H1“一卡通”累计发卡量 1.4 亿 张,卡均余额达 12,262 元。在借记卡业务由蓝海变红海、人均持卡 4 张且“一卡通”基数早已不可同日而语的今天,卡均余额仍能保持在 万元以上,可见招行零售客群忠诚度之高。

由此可见,招行“一卡通”业务具备先发优势,但不足以使其零售业 务笑傲群雄。零售客户对存款利率的微弱变化并不敏感,服务态度、 优质产品和良好信誉才是选择银行储蓄的重要因素。因此,招行后续 坚持零售业务的战略定位,持续开发优质零售产品接力,从而增强客 户忠诚度与客户粘性,才是维持负债端低成本率的关键。招行网点个数和资产规模与国有行不在一个量级,但根据各大行披露的最早数据显示,招行 07 年计息负债成本就能与国有行媲美,可以说忠诚的零 售客户是招行非常宝贵的核心竞争力之一。
“一网通”与“一卡通”相辅相成、抢占早期零售业务市场份额。1999 年 11 月,招行经中国人民银行正式批准开展网上个人银行服务,由 此成为国内首家经主管部门正式批准开展在线金融服务的商业银行。 招行网上银行的开通被中央电视台列为 1999 年中国互联网十件大事 之一。随着“一网通”功能的完善,如跨行转账、网上支付等, 其 有效客户数和交易规模快速增长。
“一卡通”和“一网通”两款产品创新了零售业务的经营模式,率先 满足了零售客户对于“方便、快捷、安全”的银行业务需求,招行也 因此在负债端积聚了大量的零售客户、吸收了大量以活期存款为主的 零售存款,是招行开展零售业务的先发优势,为日后保持负债端成本 竞争力、大力发展中间业务,向“轻型银行”转型提供了优质的客户 基础。
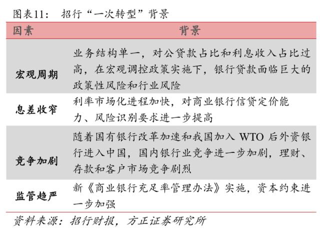
2.2 一次转型:零售根基(04-09 年)
2004 年,商业银行经营环境剧烈变化,招行开始酝酿“一次转型”。透过招行 2004 年年报,我们看到,在“一次转型”前,招行战略定位 还属于传统的以对公业务为主、依靠息差生存的传统商业银行。当时, 对公业务利润高、产出快,“重对公、轻零售”是行业普遍认识。

但基于对宏观经济和银行商业模式本质的认知,时任招行行长马蔚华, 面对其他高管和员工的不解时说:“不做对公,今天没饭吃;不做零售, 将来没饭吃”,厉行推动“一次转型”。在 2004 年报中,招行明确提出 未来发展战略:(1)将零售银行业务作为发展的战略重点,逐步推进 零售银行业务管理体制和组织架构改革;(2)加强产品创新与整合, 以财富管理、资产管理为重点,大力推动中间业务发展。
“一次转型”成效显著,结构大幅优化。经过 5 年的结构调整,招行 贷款结构和业务收入结构显著改善,对公贷款占比由 2001 年的 92.8% 下降至2009年的58.1%;个人贷款占比由上市时的7.2%上升至32.2%; 非息收入占比由上市时的 6.0%上升至 21.5%。

伴随着结构优化,业绩景气大幅提升。零售贷款和零售存款占比提升, 带动招行净息差大幅提升,由 05H1 的 2.08%上升至 08H1 的 3.66%, 为阶段高位;同时,07H1 的营收增速达 118.6%、净利润增速达 60.0%。

资产质量大幅改善,拨备水平大幅提升。“一次转型”期间的结构 调整,促使不良率从 04 年的 2.87%持续下滑至 09 年的 0.82%,拨备 覆盖率上升至 247%,都显著优于行业均值。

ROE 开始与同业拉开差距。06-07 年上半年,招行的 ROE 还与同业均 值相仿;但从 07Q3 开始,其 ROE 开始大幅超越同业均值;08 年招行 的 ROE 竟然比同业均值高出 9.4 个百分点!业绩景气叠加 ROE 优势的 显现,招行开启了始于 07 年 6 月初的估值溢价上升行情。尽管此时 07 年半年报还远未披露,但市场看好招行零售转型效果,已经开始为 其拔高估值,相对于银行板块的估值溢价率从 07 年 5 月的 1%,一路 冲高到 08 年 8 月的 68%。07H1~08Q3 期间,招行相对银行板块的平 均估值溢价率达 48%。
2.3 二次转型:穿越周期(10-13 年)
09 年招行业绩遭遇滑铁卢。“一次转型”给招行带来的营收和净利润 的高歌猛进在 09 年戛然而止。适逢次贷危机,央行为应对出口下滑 及国内通缩压力,启动降息。08 年 9 月-12 月,一年期贷款基准利率 急降 1.89 pct。在此背景下,招行 09 年四个季度累计净利润均同比下 滑, 09 年全年同比下滑 13.5%,下行幅度为上市银行之最(彼时民生 增长 53.5%、华夏 22.45%、兴业 16.7%) 。

为何招行受创最重?总体来说,一来是净息差下滑幅度过大,二来也 有 08 年基数较高的因素。但无论如何,09 年业绩下滑,暴露出招行 在“一次转型”末期仍存在的几大问题:
1)贷款定价能力低,利率下行幅度高于同业。招行零售贷款占比 30%, 且为开拓市场执行优惠利率,贷款端整体定价能力偏低。对招行贷款 端收益打击甚大,09H1 招行平均贷款利率较 08 年下降 2.15 pct,而 行业平均仅降 1.81 pct。

2)利息收入占比仍较高。尽管招行零售转型战略已执行 5 年,但收 入结构仍是偏利率敏感型。利息收入占比仍高达 80%,其中贷款利息 收入占比达 69.7%,贷款量价承压导致 09 年贷款利息收入同比下降 7.26%,拖累营收和净利润增速。
3)转型前期投入大,成本收入比居高不下。零售战略转型需要投入更 多的人力物力成本,“一次转型”期间,招行成本收入比维持在 30%以 上;到了“一次转型”后期,09 年招行成本收入比猛增至 44.9%,高 于同业均值 6.8 pct,从而拉低了净利润增速。

4)资本内生能力弱,约束资产扩张。尽管“一次转型”以来,招行个 贷占比明显改善,但风险加权资产(RWA)增速维持在 30%以上,高于 行业均值 6 pct,导致 07 年以来核心资本充足率低于行业平均 2 pct~3 pct。过度依赖规模扩张、资本内生性差,也成为招行下决心启动“二 次转型”的重要原因之一。

痛定思痛,开启“二次转型”。尽管在 09 年招行遭遇“转型阵痛”,短 期业绩承压,但管理层仍然坚持零售战略不动摇,并在反思 09 年业 绩负增长原因的基础上,提出了“二次转型”。
如果说“一次转型”是调结构,那么“二次转型”就是调路线。其战 略内涵是,继续推进经营战略调整的同时,加快从主要依靠增加资本、 资源消耗的外延粗放型经营方式,向主要依靠管理提升、科技进步和 员工效能提高的内涵集约型经营方式转变,根本目标是实现资源消耗 最小化、收益最大化,保证盈利的持续稳定增长。“二次转型”耗时 4 年,成果卓著:
1)贷款定价和成本控制能力提升。10 年以来,招行贷款定价水平不 断上升,与行业之间的差距逐渐控制在 10BP 附近,较 09H1 的 83BP 显著改善;同时,成本收入比持续下降,13 年降至 34.4%,较 09 年的 44.9%累计改善了 10.5 pct,与同业差距由 09 年的 6.8 pct 收缩至 2.6 pct。
2)人均、网均效益改善,高价值客户贡献提升。就经营能效来看,一 方面人均、网均净利润显著提升,尽管 13 年有所回落,但仍分别较 09 年提升 30.8 万元、2465 万元,产出效能大幅改善;另一方面,公 司和零售高价值客户占比持续提升,11 年三季末高价值客户贡献占比 达 95%,助力整体降成本。
3)主动压低贷款增速,资本充足率提升。 “二次转型”首要目标, 就是要提高资本使用效率。招行的举措是,控制信贷增速、发展低资 本消耗业务、优化资产负债结构。尽管由 09-10 年的“四万亿”激起 的民间投资热情,一直延续到 12 年末;但在此期间,招行却主动压低 了贷款增速,每年控制在 15%左右。由此,风险加权资产增速能控制 在 20%附近。没有过多参与“后四万亿”的民间投资热潮,也为招行 13-16 年资产质量逆势大幅改善,埋下了伏笔,这是后话。总之,在不 依靠外源融资的情况下,经过 4 年的努力,招行的核心资本充足率, 从 09 年末的 6.63%,提升至 13 年末的 9.14%。

对粗放扩张的克制,使招行 12-13 年业绩跑输同业。随着转型的持续 推进,贷款定价能力和成本控制能力的显著改善,招行营收和净利润 增速提升,10~11 年各季度累计同比增速均保持在 30%以上。但进入 12-13 年间,这种业绩相对优势却骤然消失,12 年营收增速低于股份 行均值。原因主要是招行没有过度参与到“后四万亿”的信用宽松, 10-12 年的总资产同比增速为 16.2%、16.3%,21.9%,大幅低于同期股 份行均值。

“二次转型”期间,招行估值溢价回落。招行在 09 年估值溢价率在 20%附近,从 10 年开始收缩,PB 向上市行均值收敛,到 13 年底,估 值溢价率降至 8%左右。这个过程背后也有其合理性:自 11 年开始, 招行营收和净利润增速逐渐落后于股份行均值,当时投资者很多都觉 得招行没有把握住“后四万亿”这个绝佳的做对公业务的窗口期,于 是下调了其估值。

我们认为,尽管招行通过两次转型,在业务结构、收入结构、定价能 力、风控能力和成本控制能力等方面有了显著改善,但成本收入比仍 高于行业平均、风险加权资产增速较快,资本内生能力仍然不强,且 12 年以来受到宏观经济增速持续下行影响,不良风险逐渐暴露,银行 资产质量呈现恶化趋势,全行业盈利水平也普遍回落,再加上金融脱 媒加速,市场对于招行是否能够保持负债端低成本、资本使用效率能 否继续提高存疑,这些都阻碍了招行估值溢价率的持续提升,也成为 招行向“轻型银行”转型的动力。
3 “轻型银行”上半场:持续拔估值
3.1 成效受市场认可,估值溢价坚挺
14 年,招行提出“轻型银行”战略。利率市场化改革进入最后一公里, 金融脱媒愈演愈烈,银行传统依靠存贷利差生存的方式更加难以为继。 在此背景下,招行提出“轻型银行、一体两翼”的战略思路。轻型银 行战略并不是一次全新的战略,它是“二次转型”的具体化和主攻方 向,而非“第三次转型”。“轻型银行”的本质,是以更少的资本消耗、 更集约的经营方式、更灵巧的应变能力,实现更高效的发展和更丰厚 的回报,主要体现在“轻资产”、“轻资本”、“轻管理”、“轻运营” 。
从战略内涵来看,招行“一体两翼”已经很难看到以利差和规模为主 的传统银行身影,而是向综合型的服务银行转变;从业务重点来看, 零售业务的主体地位不变,公司业务和金融市场业务的“两翼”地位 类似于补短板的行为。三条业务主线协同发展,最终实现资本的内生 增长,以此来应对利率市场化和宏观经济周期的波动。
“一次转型”和“二次转型”估值拔高效应并不持久。从 04 年推进 “一次转型”调整业务和收入结构、到 10 年开启“二次转型”转变管 理和发展方式,招行估值溢价率伴随着两次转型都有过上升期。但我 们发现,前两次转型带来估值溢价率提升并不可持续。在两次转型的 末期,即 09 年和 13 年,均出现明显折价,估值又向行业均值回落。 因此,招行真正意义上的估值拔高,其实是从 15 年下半年开启的。 此后,招行前两次转型的成效开始显现 ,估值溢价率也伴随着“轻型银行”转型、抗周期能力凸显而屡创新高。

第一阶段,蓄势待发。2015 年上半年之前,招行估值水平与老 16 家 上市银行平均估值水平相近,2015 年 6 月底,估值溢价率不足 4%, 且一度出现负值。此时,招行已开始轻型化转型,为后来业绩腾飞蓄 力。
第二阶段,初露锋芒。15 年下半年到 17 年一季度,招行估值溢价水 平开始提升。本轮估值溢价率上升的原因,主要在于招行净息差和非 息收入占比在降息周期优势凸显,跨越经济周期的能力初显。具体而 言:
1)净息差优势。15 年央行五次下调贷款基准利率,在本轮降息周期 中,招行贷款平均利率保持高于行业 10BP 以上。对比 09 年受降息周 期影响,贷款平均利率低于行业 80BP 而言,招行定价能力大幅改善。 这来自两次转型中修炼出的内功:其一是,零售贷款占比大幅提升 (1H15 为 40.6%,居行业第一) ,而零售贷款利率在降息周期中较对 公贷款更具有刚性,利好生息资产收益率;其二是,媲美于国有四大 行的低计息负债成本,早已造就出招行最宽阔的护城河。存贷款两端 优势叠加,使得招行在降息周期中净息差高于行业 30~40bp,为其利 息收入带来无可比拟的竞争优势。

2)非息收入占比优势。15H1 招行非息收入占比为 36.5%,彼时仅次 于民生银行 38.9%,因此营收受降息影响相对较小。非息收入的深厚 基础正是前两次转型所带来的。
以上两点优势,是招行得以穿越经济周期的秘诀。其业绩在降息周期 中逆势高增,15H1 实现净利润同比增长 8.68%,此后保持高于行业均 值约 1 pct。此时,招行的抗经济周期能力仍处于小试牛刀的阶段,虽 优于行业均值但还算不上出众,估值溢价率初露锋芒。

第三阶段,崭露头角。17 年第二季度到 18 年初,招行估值溢价水平 显著提升,最高达 62%。自 17 年 4 月起,银监会发布一系列监管文 件整治“三套利、三违反、四不当、十乱象”,掀起一场监管风暴,这 对于过去几年依靠非存款性负债扩张规模的银行而言无疑是重大打 击。
资金市场利率上行,17 年股份行业绩低谷。受此影响,17H1 市场利 率快速上行并传导至银行负债端成本,但由于利率机制传导不顺导致 贷款利率仍处于下行通道,拖累多数银行生息资产收益率,两个因素 叠加致使其 17 年营收陷入负增长。

“退潮时才知谁在裸泳”。在金融去杠杆、负债端成本上升、贷款利率 仍在下降的背景下,招行凭借其较高占比的零售贷款和零售存款,17 年计息负债成本仅同比上升 14bp、贷款利率仅下降 11bp,17 年四 个季度净息差稳定在 2.42%,均远优同业,为其实现业绩逆势增长立 下汗马功劳。
17 年上半年、全年招行净利润同比分别增长 11.7%、13.2%,高于行 业均值 7.76 pct、9.06 pct。这一时期,招行资产负债结构和收入结构 已非传统银行的利率敏感型,前进的步伐更加轻盈,抗经济周期能力 在行业中显得十分耀眼,帮助招行在银行同质化经营的情况下脱颖而 出,估值溢价率开始崭露头角。
第四阶段,估值优势显著。18 年初至今,在中美贸易战带给经济不确 定性、国内经济下行压力加大的背景下,招行估值溢价率节节攀升, 19 年末达 87.3%。此轮估值溢价提升原因主要在于金融科技对招行核 心业务指标影响开始显现。

市场在招行“轻型银行”上半场转型“轻资本”和“轻资产”成效认 可的基础上,对于下半场转型、借助金融科技专供“轻管理”和“轻 运营”、率先探索“银行业 3.0 时代”给予高期待。

3.2 “轻型银行”转型成效:ROE 拆解
通过复盘招行的战略史和估值史,我们发现“一次转型”和“二次转 型”都曾给招行拔升了估值,但都不可持续。直到“轻型银行”转型 战略提出后、 15 年下半年起,招行才迎来估值溢价率屡创新高的行情, 背后包含着市场对于招行转型战略和成效的认可,同时也包含着市场 对于转型先驱者在未来零售市场竞争中强者恒强的预期。
ROE 水平同样也能看出,招行的多年的转型成效显著。截至 3Q19, ROE 和 PB 均位于上市银行前列。

为了探究招行 “轻型银行”战略对提高 ROE 的影响,我们将 ROE 拆 解为下述计算公式:
ROE=权益乘数 X 净息差 X 贷资比 X(1+中间业务收入占比)X(1-成 本收入比)X(1-新增拨备占比)X(1-所得税费用占比)
我们发现,招行领先同业的净息差水平和中间业务收入占比、不断下 降的新增拨备占比(基于不良率下降以及高拨备覆盖率)和资本充足 率的提升,是招行 ROE 优于同业的重要原因。这四个原因中,前三点 是“一次转型”和“二次转型”战略实施至今以来的胜利果实,而资 本充足率的提升则是 14 年以来“轻型银行”方向确立后的新成果。下 面,我们将着重分析这四点对招行 ROE 和估值溢价提升的影响。
3.3 战果一:低成本负债护城河
15 年中报净息差逆势上扬至行业首位。15 年央行连续五次下调贷款 基准利率,得益于前两次转型带来的较高占比的零售贷款和活期存款, 招行净息差由行业中列逆势提升至行业首位,且净息差优势开始逐年扩大。

与此同时,招行估值溢价水平开始初露锋芒。截至 19Q3,招行净息差 为 2.65%,仅次于农行(2.89%)。招行高净息差,离不开零售优势下 的低计息负债成本和较高的生息资产收益率。

净息差优势得益于负债端低成本。自 15 年来,招行计息负债成本快 速下降,1H16 已下降至国有行平均水平,并稳定在 2%以下,保持低 于同业 40~50BP,与股份行差距明显拉大。低计息负债成本是净息差 优势的主要来源。

负债端低成本又源于高活期存款占比。招行存款占计息负债的比重近 年来稳定在 70%以上,仅次于中、农、工、建四大行。其中,活期存 款占比 16 年中报以来稳定在 60%以上,稳定性和占比都优于五大行。 在银行业净息差下行的大背景下,高活期存款占比为招行维持净息差 领先优势保驾护航,成就“最强护城河”。

高活期存款占比无可撼动,则源于优质零售产品“圈粉无数”。
得益于 招行早期明星产品“一卡通”和“一网通”、以及持续开发的信用卡、 “金葵花理财”等创新性零售产品接力, 19H1 招行个人活期存款占 比近 40%,仅次于农行和中行。同时,招行个人活期存款的议价能力 开始显现,从 18 一季度开始,其个人活期存款平均利率就低于行业 均值。个人活期存款是银行成本最低的资金来源,高个人活期存款占 比为招行带来了极具优势的存款成本率。

资产端收益率优势也有所扩大。贷款定价曾是招行的弱项,尽管“二 次转型”以来定价能力大幅改善,但直到 15 年,仍然拖累整个生息资 产收益率,令其低于老 16 家均值。但 16 年是个转折点。从 17 年开 始,伴随着贷款占比尤其是零售贷款占比提升,招行生息资产收益率 持续改善,并开始高于同业均值。19 年上半年,招行领先老 16 家均 值 11BP。

结构调整和定价加强,资产端也不遑多让。1)贷款特别是零售贷款占 比提升。“一次转型”明确零售战略、提高个贷占比,专注于个贷“增 量”。经过15年的努力,2Q19招行计息负债结构中,贷款占比达67.44%, 近年来高于行业平均水平 8pct~9pct;零售贷款占比更是冠绝行业, 2Q19 占比达 51.68%,仅次于平安银行。

2)贷款“提价”效果显著。“二次转型”将提高贷款定价能力作为转 型目标之一,主攻贷款“提价”。14 年中报至今,招行贷款定价从行 业末流上升至行业中游、个贷定价能力则位居行业前列。降息周期中, 招行净息差受冲击较少,即为此故。

3.4 战果二:中收/零售贡献加大
中收占比大幅提升。提升中收占比是招行“轻型银行”转型战略之重 点。19 年前三季度招行中收规模 571.6 亿元,仅次于中、农、工、建 四大行;在营收中占比达 27.5%,仅次于中信和民生,较 10 年提升 11.6 pct,转型成效显著。
零售类中收大放异彩。同时,招行利用零售客户数量和质量优势,深 挖客户价值,在信用卡、财富管理(“金葵花”、私行)等业务方面彰 显专业、构建品牌,战果累累。19 年中报时,零售中收贡献已过半, 在全部中收中占比已达 65.5%,较 14 年 49.2%提升了 16.4 pct。

3.5 战果三:不良下潜拨备增厚
不良率下行幅度大于老 16 家均值。17 年中报以来,招行不良额和不 良率进入“双降”,资产边际质量明显改善,存量不良风险消化较为彻 底。截至 19 年中报,招行不良率为 1.19%,低于老 16 家均值 26BP。

不良净生成率大幅下降。近年来,招行 90 天以上逾期/不良维持在 80 一线,显著低于同业均值。此外,从 17 年开始,招行不良净生成率显 著下台阶,从 16 年的 1.96%回落至 17 年的 0.56%,此后一直在低位 运行,基本没超过 0.80%。不良生成压力时显著低于其他股份行的, 这也造成了这几年拨备水平被动大幅提升。

新增信贷投放的资产质量更优。17 年来招行关注率和逾期 90 天以上 贷款占比均开启下行通道, 17 年中报招行关注率降到 2%以下。19H1 二者均大幅低于其他股份制银行,且较 17H1 占比分别下降 42bp、 39bp,表明招行着力构建风控护城河,新增信贷投放的资产质量更优。

招行不良率“逆袭”,得益于贷款结构调整。1)提高零售贷款占比。 随着零售战略的推进, 17 年个贷占比反超对公,到 19H1 已达 51.8%。 个贷不良率稳定在低于对公 100BP 以上的水平,19H1 时仅 0.74%。以 零售贷款的不良“低浓度”冲淡对公的不良“高浓度”,整体不良率便 可趋于下行。

2)对公不良高发行业贷款占比压降。14 年招行开始“轻型银行”转 型,走内涵集约式发展道路,大幅压退对公不良贷款中占比高的行业, 如制造业、采掘业和批发零售业,实现信贷资源优化配置。5 年来, 招行制造业、采掘业和批发零售业贷款占比降幅分别达 10.1 pct、1.9 pct 和 9.6 pct。对公资产结构调整到位,公司贷款不良率也逐季下降, 截至 19 年中报,已较阶段高点下降 92BP。
拨备水平大幅提升,反哺利润空间大。近几年招行拨备覆盖率,从 14 年中报的近 200%,一路窜升至 19 年三季末的 409%。有三个原因:一 来有不良额下降较快,拨备覆盖率被动上行的因素;二来是拨备计提 力度的确较大,16-19 年三季末,不到 3 年的时间,拨贷比提升 1.50 pct 到 4.87%;三来是不良生成速度慢,核销对拨备的消耗也慢。

拨备反哺利润的潜力较大。横向对比,招行 19Q3 的拨备覆盖率达 409 %,拨贷比 4.89%,傲视上市大行和股份行。19 年 9 月,财政部拨 备新规要求银行业的拨备覆盖率不得超过监管要求的 2 倍,多的部分 要转入未分配利润。目前这种情况,招行很难任由拨备水平继续向上 高出天际,计提力度减少将会是以后的趋势。反哺利润的窗口已经悄 然打开。事实上,新增拨备占贷款比已从 16H1 的 1.2%降低到 19H1 的 0.72%,后续大概率延续下行。

3.6 战果四:资本内生能力强化
核心一级资本充足率大幅改善。“轻型银行”战略核心在于增强资本内 生能力,通过提高零售资产和非息收入占比,减少资本的消耗,可视 为零售战略转型的延续和深化。从核心一级资本充足率来看,招行转 型效果显著, 14 年初仅 9.09%,至 3Q19 已累计上升 2.81pct 至 11.9%。

资本内生能力大大增强。“轻型银行”战略实施以来,招行核心资本净 额增速保持高于加权风险资产增速 6 pct 左右。期间仅在 15 年 4 月通 过员工持股计划增发 60 亿元用于补充核心一级资本,此外少有外源 补充,但核心一级资本充足率能一直保持接近大行的水平。部分银行 为维持扩张,要勤劳地一边发转债一边促转股,疲于奔命;而轻资本 之功已成的招行,业务发展就无后顾之忧。
4 “轻型银行”助推器:信用卡+财富管理
4.1 信用卡:细分客群精耕细作
“一卡通”和“一网通”为招行带来零售业务先发优势,但护城河并 不宽。坚定零售战略、持续开发优质的零售产品接力,是招行问鼎“零 售之王”的关键。信用卡就是其中的“尖兵”之一。我们认为,招行 信用卡业务经历了三个发展阶段:跑马圈地 - 精耕细作 - 大获成功。
跑马圈地(02-07 年):招行于 2002 年推出了国际标准信用卡,开始 经营个人信用卡业务。自 2004 年零售战略提出后,招行信用卡发卡 量进入快速增长时期,年复合增长率达 102%。此时国内银行还少有重 视信用卡业务的,招行在蓝海市场大面积“跑马圈地”。而伴随着国有 大行凭借强大的网点优势,从 08 年开始切入信用卡市场,招行年度 新增发卡量大幅下滑。

精耕细作(09-13 年): 行业竞争加剧态势下,招行信用卡从 09 年开 始实施全面转型,业务经营模式从以获取新客户为主的“快速扩张”模 式,逐渐向平衡化、多元化、以客群为导向的“精耕细作”模式进行转 变,信用卡发卡量增速放缓。
1)主攻年轻客群,定位“时尚、活力”。招行信用卡业务主攻消费理 念更前沿的年轻群体,在此基础上进一步“细分客群”,成为招行信用 卡业务最大的特色。通过将申请人年龄、职业、收入和兴趣进行细分, 以及与相关商家和品牌合作开发联名卡,探索粉丝卡产品商品化体系, 招行信用卡体系日趋完善,旗下涵盖动漫游戏、网络达人、时尚白领、 体育系列和星座守护五大信用卡主题类别、共计 158 种信用卡产品, 信用卡种类之多堪称商业银行之最。
2) “掌上生活 APP”构建信用卡生态。除了开发种类丰富的信用卡体系 外,招行还利用“掌上生活”APP 构建信用卡生态,并以对信用卡进 行“全生命周期管理”作为运营目标。通过提高与商家合作的广度和 深度,开展如网上商城免息支付、“小积分、大乐趣”、“周三 5 折美 食”、“5 折看电影”等客户能够广泛参与的市场营销活动,招行能对非 信用卡客户引流、并达到增加现有客户粘性的目的。
大获成功(14-18 年)。依靠个性化产品和开放的渠道大获成功。
1)信用卡市占率重回两位数。09 年招行信用卡战略转向“精耕细作” 以来,信用卡流通卡量市占率一度降至 6.6%,且连续三年占比未提升。 但经过 5 年左右的信用卡产品沉淀和“掌上生活 APP”渠道建设,招 行借助“掌上生活”APP 拓展获客触角,极大弥补了信用卡市场竞争 中网点不足的劣势,截至19年中报,APP端信用卡获客占比已达62.7%。 自 17 年来,招行信用卡流通卡量市占率重回两位数,且一直保持在 10%以上;截至 19 年中报,招行信用卡累计发卡量 1.41 亿张,仅次 于工商银行(1.54 亿张)。

2)交易量居行业第一。信用卡发卡量大可能说明银行对信用卡业务重 视、营销战略成功等,而信用卡消费金额这一指标则更能体现持卡客 户的价值。毕竟消费金额高的客户对信用卡的使用频率和认可程度更 高,日后可以挖掘的衍生价值更多。18 年招行信用卡全年交易金额达 3.7 万亿元,稳居行业第一,且自 07 年来每年增速一直保持在 20%以 上。

3)卡均消费金额高,不良率低。据 19 年中报,流通卡单卡月均交易 额达 4618 元,在信用卡使用度还较低的中国,这样的成绩难能可贵。 招行信用卡消费金额高,与“掌上生活 APP”构筑信用卡消费生态密 不可分。19 年中报不良率为 1.3%,低于行业均值,招行信用卡用户审 核严格。

4)信用卡收入占比提升。目前,信用卡收入已成为招行营收重要组成, 2018 年在营收中占比 14.6%、在手续费和佣金收入中占比 28.4%。其 中,信用卡非息收入增长较快,据 19 年半年报,其在中收的占比达 37.2%;信用卡利息收入在全部利息收入中占比也达到 18.8%。信用卡 贷款循环速度较快,且利息和非息收入“一鱼两吃”,节约资本的效果 非常显著。

4.2 “金葵花”品牌:创高净值服务之先
黏性极强的优质客户是招行最坚固的护城河。“一卡通”和信用卡积累 了庞大客户基数,这就为招行细分客群开展财富管理业务、增加中间 业务收入提供了可能。截至 2019 年上半年度,招行零售客户总数(含 借记卡和信用卡客户数)达 1.26 亿户。细分客群是充分挖掘客户价值 的重要前提,“金葵花及以上”概念即从中诞生。
逐步建立清晰的客户分层结构。招行 02 年创建“金葵花”理财品牌 和服务体系,面向资产 50 万以上的客户;09 年开始为资产超过 500 万的客户提供“金葵花”钻石理财服务。此后理财业务内涵不断扩充、 对高端客户的吸引力不断增强。根据客户资产数量,招行对其进行合 理分类,以便提供匹配的财富管理服务:一卡通客户、金卡客户(5 万)、金葵花客户(50 万)、钻石客户(500 万)和私人银行(1000 万)。

“金葵花及以上”客户贡献度惊人。 1)AUM 贡献度超八成。截至 2019 年上半年度,招行“金葵花及以上”客户数达 255.9 万户,仅占招行 零售客户总数的 2.0%,但 AUM 达 5.9 万亿元,占招行零售客户 AUM 的 81.1%。

2)存款贡献度超四成。同时,“金葵花及以上”客户存款占零售存款 40%以上,户均资产管理规模达 230.1 万元,这表明“金葵花及以上” 客户粘性强、质量优,招行具备开展高端财富管理业务的客户基础。

4.3 私人银行:深挖高净值,AUM 超工行
发力较早,结构完善。招行的私人银行业务始于 2007 年。它立足“助 您家业常青,是我们的份内事”的经营理念,以“打造最佳客户体验私 人银行”为目标,在个人、家庭、企业三个层次,满足高价值客户的多 元需求,通过持续为客户进行大类资产配置,提供专业、全面、私密 的综合金融服务。

作为国内首批成立的私人银行,依托高质量零售客群和“1+N”的服务 模式,招行在其成立的第三年(2010 年)即实现盈利,2011 年税前利 润达 8.4 亿,2012 年达 20 亿。截至 2018 年度,招行共 8 次获得由 《欧洲货币》杂志颁发的“中国区最佳私人银行”大奖。

对接境内外投资机构,打造资管大平台。招行实行开放式的产品体系, 自主研发的投资产品占比较小。通过大量与 PE、基金、信托、保险合 作,提供多样化的产品供客户挑选配置。面对近年来高净值客户对海 外资产管理的需求,招行在香港永隆银行建立了私人银行财富管理中 心,境内客户可以借助香港分行、永隆银行和招银国际平台参与全球 金融市场产品投资、进一步优化投资组合。除香港外,招行在纽约、 新加坡、伦敦、悉尼和卢森堡分行均设立了私人银行中心,为客户提 供境内外一体化、联动的私行服务。

私人银行打法:招行 vs 工行。招行和工行同为国内首批开展私人银 行业务的银行。根据自身的竞争优势和经营特色,二者在组织架构设 计和市场战略两方面有较为明显的区别。体现在以下两个方面:
1)零售、私行一盘棋。招行零售银行事业部下设私人银行部,私人银 行部属于零售业务事业部下的分支,更有利于业务协同、统筹开发; 而在工行,私人银行部作为独立的一级部门,与个人金融业务部平级, 在面对全行零售客户资源时,可能在一定程度上存在竞争关系。组织 架构上的差异,在很大程度上影响了具体的打法。
2)“掐尖”与“走量” 。招行开拓私行客户的战略,在于依托其庞大的 零售客群挖掘高价值客户,提高客均 AUM;而工行则依托其庞大的网 点渠道优势,通过营销团队自主开拓个人资产规模稍低的私行客户, 从而迅速做大 AUM 规模。由此,两家银行各自形成了不同的私行客 群特征:前者客户量少质优、后者客户量多但客均 AUM 较低。

“金葵花”的胜利——招行私行客均 AUM 反超工行。2014 年,招行 私人银行 AUM 规模首次超过工行。截至 2019 年上半年度,招行私人 银行客户数为 7.8 万,仅低于农行(11.8 万)、工行(9.2 万);AUM 总 规模为 2.16 万亿,高于工行(1.83 万亿);AUM 客均规模 2762 万, 远高于工行(1995 万)。招行私人银行总 AUM 和客均 AUM 均为国内 商业银行第一。

私行业务对理财、代销、存款构成有力支撑。截至 19 年半年末,招行 “金葵花”客户户均 AUM 为 233 万,私人银行户均 AUM 为 2,762 万 元。客户贡献度中的“二八效应”(2% 的客户创造了 80%以上的 AUM), 决定了私行对其他零售业务的拉动也是巨大的。 1)助力理财销售和规 模增长,招行 18 年理财产品销售额突破 10 万亿,近 7 年复合增长率 达 26.5%;截至 1H19,招行理财产品余额 2.02 万亿,仅次于工行 2.31 万亿,与建行 2.03 万亿相仿;2)支撑代销基金规模,招行 18 年代销 基金 7,679 亿,超过工行 7,681 亿元,居国内商业银行首位;此外,3)利好低成本活期资金沉淀,高净值客户购买理财会增加活期存款占 比,利好负债端的成本控制。

财富管理创收规模相当可观。 2018 年招行财富管理手续费及佣金收入 达 192.8 亿元,占零售业务手续费及佣金收入近半壁江山,达 45.2%、 占总手续费及佣金收入 26.4%、占总营收 7.76%。为了让这口井像如今 这样,开始源源不断涌出甘泉,招行历届管理层都克制住了对当期业 绩的渴望,而甘当挖井人。

5 “轻型银行”下半场:Fintech 加速
5.1 “金融科技银行”战略背景和内涵
“轻型银行”转型下半场开启。17 年招行在年报中提到,通过前几年 的努力,“轻型银行”上半场转型——“轻资产”、“轻资本”基本实现, 下半场仍将坚定不移推进“轻型银行”战略布局,并积极通过科技进 一步实现“轻管理”和“轻运营”,由此明确“金融科技银行”战略。
成为“金融科技银行”!“金融科技银行”战略将金融科技变革作为未 来三到五年工作的重中之重,要举全行之力打造“金融科技银行”,作 为“轻型银行”战略的深化。通过对标金融科技企业,在理念和方法上作出根本性转变,推动自身经营模式的转型,实现向“金融科技银 行”的转型,让金融科技成为战略转型下半场的“核动力”。

为什么要提“金融科技银行”战略?该战略的提出是具备外部和内部 合理性的。外部合理性而言,背景与招行提出“二次转型”时的情况 没有太大变化,仍然是复杂的宏观经济背景、利率市场化、金融脱媒、 监管趋严给商业银行经营带来挑战。
内部合理性而言,一方面,多年转型经验中,电子化的成本节约效果 显著。经过多年的电子化建设(含网上银行、手机银行、电话银行), 招行的零售电子渠道柜面替代率已达 98%,在节约网点各项开支(包 括人员、折旧等管理费用)方面效果是显著的,业务管理费、员工同 比增速以及成本收入比自 2011 年以来连续 5 年下滑。

但另一方面,自 17 年以来,成本劣势又开始出现,电子化建设似乎 遇到瓶颈。 2018 年,招行成本收入比为 31.0%,高于行业均值 1.84 pct, 位于大行和股份行末位。这表明,招行在提高经营效率、追求运营精 益化、杜绝人员、流程和系统浪费等方面仍大有可为,成本收入比仍有改善空间,这也是“轻运营”、“轻管理”的目标。

5.2 “金融科技银行”在零售端的策略
“移动先行”第一步:内建平台。招行“移动先行”战略的第一步是 借助金融科技内建平台。1)较早布局手机银行。早在 2010 年,招行 就推出了 iPhone 版手机银行、信用卡 APP 掌上生活、2011 年推出 Android 版手机银行,战略意识行业领先;2016 年,招行在年报中明 确指出要加快推进金融科技战略,以及零售业务“手机先行”的策略。 2)持续加大资金投入。18 年招行进一步加大金融科技领域的投入, 将“金融科技创新项目基金”的额度从上年税前利润的 1%提升至上年 营业收入的 1%;20 年 3月18日公告,从营业收入的 1%提高至 1.5%。
“移动先行”第二步:外扩场景。有了APP还不算,很多银行都有APP; 客户不在你的 APP 上停留时间,也是白搭。提高用户 APP 停留时间、 增强用户粘性的关键,还在于 APP 场景的丰富度、及其内在生态的和 谐度。目前,招行已有 15 个 MAU 超千万的场景,初步搭建了包括地 铁、公交、停车场等便民出行类场景,以及与电影、餐饮、汽车、大 牌化妆品等商家合作开发的消费积分和一系列优惠活动。从“衣、食、 住、行”入手,招行着力构建一种新的生活方式,让用户“记的住、 留得下、用的久”。

手机银行交易规模快速扩张。在“移动优先”策略的指引下, 2018 年, 招行手机银行累计交易金额达 30.8 万亿,仅次于建设银行(58.2 万亿 元)、农业银行(49 万亿),并超过了中国银行(20.03 万亿)。其中, 招行手机银行累计支付规模达 30.76 亿元,自 2012 年以来年复合增长 率达 106%。

5.3 Fintech 应用 A:招行 APP 的互联网基因
招行向手机端 APP 注入互联网基因 。“开放、兼容”是互联网企业的 特点,同时也是“招商银行”APP 的运营特点,以此来提升获客能力。 招行 APP 从价值观上与互联网精神的一脉相承,从以下三方面可见一 斑:
1)竭力提升使用便利度,支持 Face ID 登录。在登录账户设置上,不 同于以往仅支持招行自有账户登录的方式,2019 年 11 月发布的手机 银行 APP 8.0 版本与第三方账户体系打通连接,支持微信登录和 Apple ID 登录,这也是国内目前唯一支持 Apple ID 登录的手机银行 APP。
2) “漏斗形”用户体系,拓宽服务边界。在银行账户体系方面,招行 拓展服务边界,跳出以银行账户为核心的客户体系,延伸到 II、III 类 账户,以及没有绑定银行账户的 App 用户,着力构建互联网“漏斗形” 用户体系。
3)可绑定他行卡,意在打造平台。在支付方面,招行信用卡 APP“掌 上生活”,除部分免息分期商品仅支持招行信用卡以外,用户可通过绑 定除招行外的 50 家银行借记卡、和 14 家银行信用卡进行支付。从登 录、银行卡种类、再到发卡行,开放的账户设置体现了招行手机 APP “互联网用户导向”而非“银行客户导向”的发展思路,获客能力大 幅提升。
4)管理层言必称 MAU。参考互联网公司,2018 年报中招行提到“以 MAU ( 月活跃用户 ) 指标为指引,实现零售业务从卡时代向 App 时 代的飞跃 ”。招行行长田惠宇在谈及将 MAU 作为招行零售业务的北 极星时曾说,“有了 MAU,AUM 及其他财务指标都是水到渠成之事。”

招行 APP 的 MAU 傲视群雄。1H19,招行手机 APP 月活达 4,583 万, 占手机 APP 总用户数的 53%;“掌上生活”月活达 3,929 万,占用户总 数的 48.9%。尽管招行两大 APP 的用户数不及国有行,但就 MAU 占 比来看,招行手机客户端用户粘性与忠诚度更高。比起其他股份行, 则是在总用户数和活跃度上,均呈现碾压之势。

5.4 Fintech 应用 B:智能投顾挖掘长尾客户
摩羯智投,开启智能化理财新时代。2016 年 12 月 6 日,招商银行 APP 5.0 正式上线,推出摩羯智投、收支记录、收益报告和生物识别四大金 融科技创新功能,成为国内首家推出智能投顾系统的商业银行。摩羯 智投本质上是一种运用机器学习算法,它融入招行十多年的财富管理 实践及基金研究经验,在此基础上构建以公募基金为基础的、全球资 产配置的“智能基金组合配置服务操作系统”。
挖掘长尾客户价值之利器。摩羯智投最大的亮点在于,借助金融科技 的力量服务资产数量低的长尾客户,满足他们资产配置、组合管理的 需求。用户在自选风险偏好、投资期限后,系统将自动生成投资组合。 自从有了摩羯智投,招行可以兼顾 2%的“金葵花以上”客户和 92%的 长尾客户,对存量客户的价值挖掘,又更上一层楼。

摩羯智投让手机银行如虎添翼。2018 年招行手机银行理财销售金额 (不含基金、保险)为6.26万亿,占全行理财产品销售金额的59.11%, 2019 年上升至 69.9%;2018 年手机银行销售理财产品笔数占比达 79.4%,2019 年上升至 81.8%。由此看来,手机银行已成为招行销售理 财产品的重要渠道,这也印证了田行长的观点:有了 MAU 就会有 AUM。 在此背景下,随着招行金融科技银行战略的推进,“摩羯智投”的贡献 度有望凸显。“摩羯智投”18 年的理财产品累计销售额达 122.3 亿元。

5.5 Fintech 应用 C:“闪电贷”放款快不良低
消费金融蓬勃发展带来新机遇。17 年我国消费金融进入爆发式增长阶 段,互联网消费金融交易规模达 4.3 万亿,同比增长 904%。国家金融 与发展实验室发布的《中国消费金融创新报告》预计 2020 年消费信 贷规模将达 12 万亿。
招行上线多款智能消费金融产品。17 年 9 月,招行掌上生活 APP 6.0 上线,全面开放智能消费金融服务,发布“e 系列消费金融产品”,包 括 e 招贷、e 闪贷、e 分期、现金分期、掌上现金等细分产品,覆盖消 费金融全生命周期,满足客户各种消费信贷需求,非招行信用卡持卡 人也可以申请。

招行“闪电贷”:审核快,不良率低。目前市场中提供消费金融的机构 大致有四类:银行、持牌消费金融公司、互联网消费金融机构和小贷 公司。银行相对而言更具资金、监管政策和风控能力方面的优势。比 如,招行通过介入央行征信系统进行客户身份验证、利用客户多维数 据建立新型反欺诈模型,精准识别客户违冒申请。 1H17 招行闪电贷累 计放贷 253.4 亿元、不良率仅 0.23%,远低于普通零售贷款;同时,借 助金融科技的力量,闪电贷放款快,最快仅 1 分钟即完成审核。

6 当前 PB1.3X 的招行,算不算贵?
6.1 零售银行估值溢价:对标富国银行
零售业务贡献持续提升,Fintech 助力非线性增长。从“一次转型”将 零售业务作为转型重点、到“轻型银行、一体两翼”将明确零售业务 的主体地位,招行零售业务硕果累累:
1)零售业务营收和利润占比高,截至 1H19,招行零售业务营收占比 达 54.48%、税前利润占比达 59.86%,零售业务营收和税前利润增速均 快于公司业务。

2)零售业务提振 ROA,2018 年零售 ROAA 达 3.02%、接近公司 ROAA 的 3 倍;3)零售业务降成本,1H19 零售业务成本收入比(零售业务 营业成本/零售业务收入,不仅仅为业务及管理费用成本)持续下降至 48.5%,低于公司业务的 58.8%,说明借助金融科技的力量,零售业务 成本效率大幅改善。

4)零售客户数和 AUM 快速增长,1H19 招行零售客户总数达 1.34 亿、 零售 AUM 达 7.3 万亿,二者均保持 10%以上的增速。上述数据可以看 出,招行做零售业务,天花板较高,主体地位日益凸显,而借助金融 科技的力量、背靠 1.3 亿零售客户,招行完全有可能实现零售业务非线性增长。

招行常被誉为“中国的富国银行”。作为全球市值最高的银行,富国银 行以社区银行、批发银行为主,财富管理为辅。其中,社区银行是富 国银行最主要的收入来源。一直以来,招行因为在零售领域率创第一、 创新类零售产品率获成功,而被成为“中国的富国银行”。
零售业务的积累和前景,可作为稳定拔估值的理由。我们选择 05~07 年间富国银行 ROE 和估值,可对招行当前估值和盈利做一参照。这一 阶段美国已完成利率市场化、度过储贷危机,且银行股进入稳定、高 ROE 阶段(15%左右)。这一阶段富国银行的 ROE 在 17%~19%之间; 而招行 ROE 自 2015 年以来稳定在接近 17%的水平,与富国在 05-07 年之间相仿。

诚然,两国银行监管环境不同、经济背景差异也较大,在估值定价时, 不可刻舟求剑。我们在此只做大概的比对,不可作为投资参考。富国 银行 ROE 在 18%附近时,其 PB 处于 2X~3X 之间;而招行当前 ROE 稳 定在 17%附近,自 15 年下半年开启估值拔升行情以来,PB 在 1X-1.8X 之间,近期受全球疫情影响,PB 已经跌至 1.2X 负进。招行零售业务 发展势头良好,有望向富国银行看齐。而粗略来看,招行当前仍具备 估值上升潜力。

6.2 信用卡估值溢价:参考美国运通
美国信用卡专营公司 PB 可达 2X~4X。美国信用卡业务较为发达,其 独立、专业的信用卡公司,如 Discover 和美国运通,近三年 ROE 水平 最高分别达 25.75%、36.16%,资本市场也给出了 2X~4X 的 PB 估值。
我国信用卡普及率低,发展前景广阔。我国信用卡市场还处于起步阶 段,截至 18 年二季末,信用卡人均持卡量 0.47 张,远低于美国人均 4 张的水平(截至 19 年一季末),但自 17 年三季末以来,随着互联网 消费金融的蓬勃发展(17 年市场规模达 4.3 万亿,同比增速 904%), 我国信用卡人均持卡量开始有了明显的增长。

招行信用卡已创造丰厚利润。招行信用卡经过前期跑马圈地、中期精 耕细作,目前初步收割了果实:截至 19 年中报,信用卡非息收入占总 非息收入达 28.9%、不良率仅 1.3%,累计发卡量 1.41 亿张,仅次于工 行。招行信用卡已成为国内最具美誉的信用卡品牌,连续 14 年蝉联 胡润百富“最受千万富豪青睐的信用卡”大奖。
招行作为信用卡龙头,价值提升可期。招行作为我国信用卡龙头,坐拥顶尖的客群、带有互联网基因的 APP、精心打造的消费场景体系, 发展空间广阔。目前,“掌上生活”APP 月活用户数占比达 48.9%,远 超其他银行 APP。虽然我国商业银行与美国信用卡专营公司相比,差 异较大,不可直接拿来比较。但至少我们可以认识到,信用卡业务可 以是 ROE 较高的板块,也值得更高的 PB。而在国内消费金融仍处于 蓝海的背景下,借助金融科技,依托“掌上生活”构筑的信用卡生态, 招行信用卡龙头地位将进一步凸显,长远看估值提升亦可期待。

6.3 私行业务估值溢价:参考诺亚财富
私人银行收益高且稳定,ROE 较传统银行更高。私人银行客户对银行 的专业性、投资收益、避税能力等有高要求,他们愿意支付高额的服 务费用、对价格的敏感性较低,因此私人银行能通过销售理财产品、 提供专业的咨询服务获得稳定的中间业务收入。
我国两家独立的专业面向高净值机构和个人客户提供财富管理的机 构——诺亚财富和钜派投资,分别于 2010 年、 2015 年赴纽交所上市。 15、16、17 年国内私行业务蓬勃发展,两家公司 ROE 保持在 20%以上 (16 年钜派投资由于扩张重金聘请理财顾问,导致 ROE 下降较快), 高于招行目前的整体 ROE 水平。

私人银行是“大投行、大资管、大财富”的最佳结合点。私人银行是 轻型银行的典型代表和助力器。随着我国资本市场的发展、完善,直 接融资的重要性将日益凸显,银行在融资中的地位将有所下降。参考 国外银行业发展史,提供优秀的综合金融服务能力将是未来商业银行 转型的方向,而私行业务所具备的协同作用更将成为未来银行业竞争 制高点,在私人银行业务方面深耕细作的银行值得高估值。

私行业务具备高 ROE 属性。诺亚财富作为美国中概股,其 PB 较高时 到过 4X 之多,近期美股连续下跌,也仍保持在 1.2X 的估值水平。至 少说明,私人银行作为一个业务板块,有其高 ROE 属性,具备估值支 撑作用。在我国的环境下,商业银行相较独立财富管理公司更具优势。 招行是中国最优秀的私人银行之一,且相较于诺亚财富、钜派投资这 些独立的财富管理公司而言,在客户质量、销售体系、资金和产品方 面更具优势。截至 1H19,招行私人银行 AUM 达 2.16 万亿,户均 AUM 达 2,762 万,均全面反超工行成为行业第一。截至 2018 年度,招行共 8 次获得由《欧洲货币》杂志颁发的“中国区最佳私人银行”大奖。 未来,随着招行私行强者更强、借助金融科技业务向纵深发展,私行 业务为其带来的估值溢价值得期待。

7 投资建议:零售银行旗舰,给予“强烈推荐”评级
“轻型银行”上半场转型完成,估值曾显著拔升。04 年“一次转型” 解决招行业务结构和收入结构的问题;09“二次转型”解决招行抵御 经济周期、可持续发展问题。两次转型挖出高黏性优质客户群的护城 河,抗周期能力在 15 年降息、17 年严监管环境中已得到检验。19 年 末估值溢价率达 87%,转型上半场告捷。
造就 2 台赚钱机器:信用卡和财富管理。信用卡厚积薄发:1H19 发卡 量 1.41 亿张,仅次于工行;18 年消费金额 3.7 万亿,居同业之首。私 行领先同业:截至 1H19,总量及户均 AUM 分别为 2.16 万亿、2762 万,已难觅敌手。1H19 信用卡非息收入占比 34.8%、财富管理业务中 收占比 26.4%,成为招行领跑未来的强力引擎。
Fintech 让零售禀赋如虎添翼。拥抱金融科技,“零售之王”再挖护城 河。 17 年招行明确提出“金融科技银行”战略,将其作为“轻型银行” 转型下半场的“核动力”。1H19 两个 APP 月活用户占比分别达 53%、 49%,与同业拉开显著差距。零售禀赋与 Fintech 结合,掘金智能投顾、 消费金融蓝海,新引擎正待发力。
投资建议:3 月 19 日招行估值回落至 1.21 倍 19 年 PB,较老 16 家均 值溢价 67%;19 年 7 月曾抵达过 1.84 倍,溢价率 99%。招行既有业 绩支撑——信用卡、财富管理等优势业务,低不良高拨备,稳定较高 的 ROE,独具互联网基因的 APP;又有禀赋优势——多年转型积累的 优质客群,对粗放信贷投放的克制,资本集约的业务结构,还有战略 定力——稳定的管理层、前瞻且持续的战略,敢于迎战未来、有舍有 得的战略魄力。招行的优秀或并不因疫情而有减损,流动性紧张短期 致外资恐慌抛售,性价比再度提升,当前股价对应 1.14 倍 20 年 PB, 上调评级至“强烈推荐”。
……
(报告来源:方正证券)
责任编辑:王超
免责声明:
中国电子银行网发布的专栏、投稿以及征文相关文章,其文字、图片、视频均来源于作者投稿或转载自相关作品方;如涉及未经许可使用作品的问题,请您优先联系我们(联系邮箱:cebnet@cfca.com.cn,电话:400-880-9888),我们会第一时间核实,谢谢配合。




